Iklan

Pertanyaan

Perhatikan himpunan A dan himpunan B berikut ini! Diagram panah yang menyatakan relasi “kelipatan dari” untuk relasi dari himpunan A ke himpunan B adalah ....

Perhatikan himpunan A dan himpunan B berikut ini!

  

Diagram panah yang menyatakan relasi “kelipatan dari” untuk relasi dari himpunan  ke himpunan  adalah ....

  1.  undefined 

  2.  undefined 

  3.  undefined 

  4.  undefined 

Ikuti Tryout SNBT & Menangkan E-Wallet 100rb

Habis dalam

02

:

08

:

01

:

31

Klaim

Iklan

M. Robo

Master Teacher

Jawaban terverifikasi

Jawaban

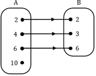
jawabannya adalah D.

jawabannya adalah D.

Pembahasan

Perhatikan bahwa adalah kelipatan dari . Sehingga yang merupakan anggota himpunan berpasangan dengan yang merupakan anggota himpunan . Selanjutnya, perhatikan bahwa adalah kelipatan dari . Sehingga yang merupakan anggota himpunan berpasangan dengan yang merupakan anggota himpunan . Kemudian, perhatikan bahwa adalah kelipatan dari , adalah kelipatan dari , dan adalah kelipatan dari . Sehingga yang merupakan anggota himpunan berpasangan dengan dan yang merupakan anggota himpunan . Serta, perhatikan bahwa adalah kelipatan dari . Sehingga yang merupakan anggota himpunan berpasangan dengan yang merupakan anggota himpunan . Sehingga didapat diagram panah sebagai berikut. Jadi, jawabannya adalah D.

Perhatikan bahwa undefined adalah kelipatan dari undefined. Sehingga undefined yang merupakan anggota himpunan undefined berpasangan dengan undefined yang merupakan anggota himpunan undefined.              

Selanjutnya, perhatikan bahwa undefined adalah kelipatan dari undefined. Sehingga undefined yang merupakan anggota himpunan undefined berpasangan dengan undefined yang merupakan anggota himpunan undefined.

Kemudian, perhatikan bahwa begin mathsize 14px style 6 end style adalah kelipatan dari  undefined, begin mathsize 14px style 6 end style adalah kelipatan dari undefined, dan begin mathsize 14px style 6 end style adalah kelipatan dari begin mathsize 14px style 6 end style. Sehingga begin mathsize 14px style 6 end style yang merupakan anggota himpunan undefined berpasangan dengan undefined dan begin mathsize 14px style 6 end style yang merupakan anggota himpunan undefined.

Serta, perhatikan bahwa begin mathsize 14px style 10 end style adalah kelipatan dari undefined. Sehingga begin mathsize 14px style 10 end style yang merupakan anggota himpunan undefined berpasangan dengan undefined  yang merupakan anggota himpunan undefined.

Sehingga didapat diagram panah sebagai berikut.

 undefined 

Jadi, jawabannya adalah D.

Perdalam pemahamanmu bersama Master Teacher
di sesi Live Teaching, GRATIS!

2

Iklan

Pertanyaan serupa

Diagram panah yang menyatakan relasi “kurang dari” untuk relasi dari himpunan P = { 2 , 4 , 6 } ke himpunan Q = { 2 , 3 , 7 } adalah ....

11

5.0

Jawaban terverifikasi

RUANGGURU HQ

Jl. Dr. Saharjo No.161, Manggarai Selatan, Tebet, Kota Jakarta Selatan, Daerah Khusus Ibukota Jakarta 12860

Coba GRATIS Aplikasi Roboguru

Coba GRATIS Aplikasi Ruangguru

Download di Google PlayDownload di AppstoreDownload di App Gallery

Produk Ruangguru

Hubungi Kami

Ruangguru WhatsApp

+62 815-7441-0000

Email info@ruangguru.com

[email protected]

Contact 02130930000

02130930000

Ikuti Kami

©2026 Ruangguru. All Rights Reserved PT. Ruang Raya Indonesia