Iklan
Pertanyaan
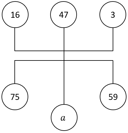
Perhatikan gambar berikut!

Nilai yang tepat adalah ....
200
229
291
336
352
Iklan
N. Syafriah
Master Teacher
30
5.0 (3 rating)
putri indah
Pembahasan lengkap banget
piranha
Ini yang aku cari!
Niluh Sayu
Makasih ❤️
Iklan
RUANGGURU HQ
Jl. Dr. Saharjo No.161, Manggarai Selatan, Tebet, Kota Jakarta Selatan, Daerah Khusus Ibukota Jakarta 12860
Produk Ruangguru
Bantuan & Panduan
Hubungi Kami
©2025 Ruangguru. All Rights Reserved PT. Ruang Raya Indonesia