Iklan

Pertanyaan

Tentukan KPK dari bilangan-bilangan berikut! j. 120 dan 256

Tentukan KPK dari bilangan-bilangan berikut!

j.  dan 

Ikuti Tryout SNBT & Menangkan E-Wallet 100rb

Habis dalam

00

:

10

:

03

:

56

Klaim

Iklan

D. Rajib

Master Teacher

Mahasiswa/Alumni Universitas Muhammadiyah Malang

Jawaban terverifikasi

Jawaban

KPK dari bilangan 120 dan 256 adalah 3840 .

KPK dari bilangan  dan  adalah .

Pembahasan

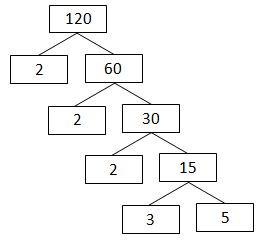
Untuk menentukan KPK dapat menggunakan faktorisasi prima. Terlebih dahulu akan ditentukan faktorisasi prima dari 120 dan 256 dengan pohon faktor. Pohon faktor dari 120 dan 256 yaitu Didapatkan faktorisasi prima 120 = 2 × 2 × 2 × 3 × 5 = 2 3 × 3 × 5 256 = 2 × 2 × 2 × 2 × 2 × 2 × 2 × 2 = 2 8 KPK dari bilangan-bilangan tersebut adalah perkalian dari bilangan pokok dari faktorisasi prima (untuk bilangan pokok yang sama pilih dengan pangkat tertinggi). KPK ​ = = = ​ 2 8 × 3 × 5 256 × 3 × 5 3840 ​ Dengan demikian KPK dari bilangan 120 dan 256 adalah 3840 .

Untuk menentukan KPK dapat menggunakan faktorisasi prima. Terlebih dahulu akan ditentukan faktorisasi prima dari  dan  dengan pohon faktor.

Pohon faktor dari  dan  yaitu

Didapatkan faktorisasi prima

  •  

KPK dari bilangan-bilangan tersebut adalah perkalian dari bilangan pokok dari faktorisasi prima (untuk bilangan pokok yang sama pilih dengan pangkat tertinggi).

 

Dengan demikian KPK dari bilangan  dan  adalah .

Perdalam pemahamanmu bersama Master Teacher
di sesi Live Teaching, GRATIS!

2

Iklan

Pertanyaan serupa

Kpk 47 dan 72

1

0.0

Jawaban terverifikasi

RUANGGURU HQ

Jl. Dr. Saharjo No.161, Manggarai Selatan, Tebet, Kota Jakarta Selatan, Daerah Khusus Ibukota Jakarta 12860

Coba GRATIS Aplikasi Roboguru

Coba GRATIS Aplikasi Ruangguru

Download di Google PlayDownload di AppstoreDownload di App Gallery

Produk Ruangguru

Hubungi Kami

Ruangguru WhatsApp

+62 815-7441-0000

Email info@ruangguru.com

[email protected]

Contact 02130930000

02130930000

Ikuti Kami

©2025 Ruangguru. All Rights Reserved PT. Ruang Raya Indonesia