Iklan

Pertanyaan

KPK dari 24, 36, dan 48

KPK dari 24, 36, dan 48

Ikuti Tryout SNBT & Menangkan E-Wallet 100rb

Habis dalam

02

:

04

:

01

:

26

Klaim

Iklan

D. Rajib

Master Teacher

Mahasiswa/Alumni Universitas Muhammadiyah Malang

Jawaban terverifikasi

Jawaban

KPK dari 24, 36 dan 48 adalah 144.

KPK dari 24, 36 dan 48 adalah 144.

Pembahasan

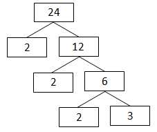
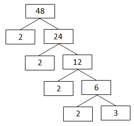
Ingat kembali cara menentukan KPK dengan faktorisasi prima. Tentukan faktorisasi prima menggunakan pohon faktor KPK diperoleh dari perkalian semua faktor prima, jika terdapat faktor prima yang sama maka pilihlah faktor prima dengan pangkat yang paling besar Pohon faktor dari 24, 36, 48 Didapatkan faktorisasi prima sebagai berikut 24 = 2 3 × 3 36 = 2 2 × 3 2 48 = 2 4 × 3 Sehingga KPK ​ = = = ​ 2 4 × 3 2 16 × 9 144 ​ Dengan demikian KPK dari 24, 36 dan 48 adalah 144.

Ingat kembali cara menentukan KPK dengan faktorisasi prima.

  1. Tentukan faktorisasi prima menggunakan pohon faktor
  2. KPK diperoleh dari perkalian semua faktor prima, jika terdapat faktor prima yang sama maka pilihlah faktor prima dengan pangkat yang paling besar

Pohon faktor dari 24, 36, 48

Didapatkan faktorisasi prima sebagai berikut

Sehingga 

 

Dengan demikian KPK dari 24, 36 dan 48 adalah 144.

Perdalam pemahamanmu bersama Master Teacher
di sesi Live Teaching, GRATIS!

3

Yume Mio

Pembahasan lengkap banget

Iklan

Pertanyaan serupa

Kpk 47 dan 72

1

0.0

Jawaban terverifikasi

RUANGGURU HQ

Jl. Dr. Saharjo No.161, Manggarai Selatan, Tebet, Kota Jakarta Selatan, Daerah Khusus Ibukota Jakarta 12860

Coba GRATIS Aplikasi Roboguru

Coba GRATIS Aplikasi Ruangguru

Download di Google PlayDownload di AppstoreDownload di App Gallery

Produk Ruangguru

Hubungi Kami

Ruangguru WhatsApp

+62 815-7441-0000

Email info@ruangguru.com

[email protected]

Contact 02130930000

02130930000

Ikuti Kami

©2025 Ruangguru. All Rights Reserved PT. Ruang Raya Indonesia