Iklan

Pertanyaan

Tentukan KPK dari biangan-bilangan berikut. a. 12 dan 28

Tentukan KPK dari biangan-bilangan berikut.

a. 12 dan 28space 

Ikuti Tryout SNBT & Menangkan E-Wallet 100rb

Habis dalam

02

:

11

:

34

:

10

Klaim

Iklan

D. Rajib

Master Teacher

Mahasiswa/Alumni Universitas Muhammadiyah Malang

Jawaban terverifikasi

Jawaban

KPK dari 12 dan 28 adalah 84.

KPK dari 12 dan 28 adalah 84.

Pembahasan

KPK dari dua bilangan dapat ditentukan dengan prosedur berikut. Nyatakan kedua bilangan dalam bentuk faktorisasi prima (perkalian faktor-faktor primanya). Kalikan semua faktor prima dari kedua bilangan tersebut. Jika ada faktor yang sama, maka gunakan salah satu faktor dengan pangkat paling besar. Hasil kali faktor-faktor prima tersebut adalah KPK dari kedua bilangan tersebut. Pohon faktor dari 12 dan 28 Sehingga dapat ditentukan KPK dari 12 dan 28 sebagai berikut. 12 28 KPK ( 12 , 28 ) ​ = = = = = ​ 2 2 × 3 2 2 × 7 2 2 × 3 × 7 4 × 3 × 7 84 ​ Dengan demikian, KPK dari 12 dan 28 adalah 84.

KPK dari dua bilangan dapat ditentukan dengan prosedur berikut.

  1. Nyatakan kedua bilangan dalam bentuk faktorisasi prima (perkalian faktor-faktor primanya).
  2. Kalikan semua faktor prima dari kedua bilangan tersebut. Jika ada faktor yang sama, maka gunakan salah satu faktor dengan pangkat paling besar.
  3. Hasil kali faktor-faktor prima tersebut adalah KPK dari kedua bilangan tersebut.

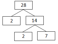
Pohon faktor dari 12 dan 28

Sehingga dapat ditentukan KPK dari 12 dan 28 sebagai berikut.

 

Dengan demikian, KPK dari 12 dan 28 adalah 84.

Perdalam pemahamanmu bersama Master Teacher
di sesi Live Teaching, GRATIS!

1

Iklan

Pertanyaan serupa

Selisih KPK dan FPB dari 18, 20, dan 24 adalah ...

6

3.2

Jawaban terverifikasi

RUANGGURU HQ

Jl. Dr. Saharjo No.161, Manggarai Selatan, Tebet, Kota Jakarta Selatan, Daerah Khusus Ibukota Jakarta 12860

Coba GRATIS Aplikasi Roboguru

Coba GRATIS Aplikasi Ruangguru

Download di Google PlayDownload di AppstoreDownload di App Gallery

Produk Ruangguru

Hubungi Kami

Ruangguru WhatsApp

+62 815-7441-0000

Email info@ruangguru.com

[email protected]

Contact 02130930000

02130930000

Ikuti Kami

©2025 Ruangguru. All Rights Reserved PT. Ruang Raya Indonesia