Iklan

Pertanyaan

Tentukan FPB dari pasangan bilangan berikut dengan cara memfaktorkan! 120 dan 168

Tentukan FPB dari pasangan bilangan berikut dengan cara memfaktorkan!

Ikuti Tryout SNBT & Menangkan E-Wallet 100rb

Habis dalam

02

:

14

:

47

:

40

Klaim

Iklan

N. Puspita

Master Teacher

Jawaban terverifikasi

Pembahasan

Pembahasan
lock

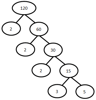
Faktor bilangan tersebut dapat digambarkan sebagai berikut. Atau, Maka, FPB bilangan tersebut adalah

Faktor bilangan tersebut dapat digambarkan sebagai berikut.

Atau, 

table attributes columnalign right center left columnspacing 0px end attributes row 120 equals cell 2 cubed cross times 3 cross times 5 end cell row 168 equals cell 2 cubed cross times 3 cross times 7 end cell row FPB equals cell 2 cubed cross times 3 end cell row blank equals cell 8 cross times 3 end cell row blank equals 24 end table

Maka, FPB bilangan tersebut adalah 24

Perdalam pemahamanmu bersama Master Teacher
di sesi Live Teaching, GRATIS!

1

Iklan

Pertanyaan serupa

Tentukan FPB dari bilangan-bilangan berikut. c. 24, 36, dan 72

1

5.0

Jawaban terverifikasi

RUANGGURU HQ

Jl. Dr. Saharjo No.161, Manggarai Selatan, Tebet, Kota Jakarta Selatan, Daerah Khusus Ibukota Jakarta 12860

Coba GRATIS Aplikasi Roboguru

Coba GRATIS Aplikasi Ruangguru

Download di Google PlayDownload di AppstoreDownload di App Gallery

Produk Ruangguru

Hubungi Kami

Ruangguru WhatsApp

+62 815-7441-0000

Email info@ruangguru.com

[email protected]

Contact 02130930000

02130930000

Ikuti Kami

©2026 Ruangguru. All Rights Reserved PT. Ruang Raya Indonesia