Iklan
Pertanyaan
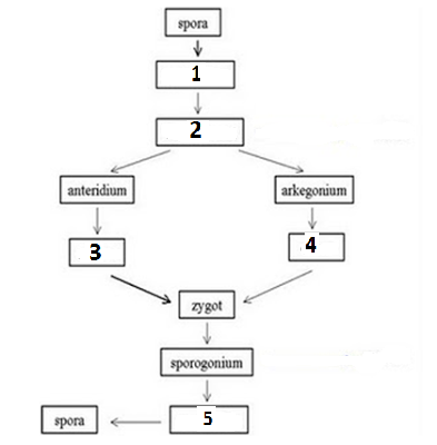
Perhatikan metagenesis Bryophyta berikut!

Bagian yang ditunjukkan oleh nomor 1,2, 3 dan 4 secara berturut-turut adalah….
tumbuhan lumut, protonema, ovum, spermatozoa
protonema, tumbuhan lumut, ovum, spermatozoa
tumbuhan lumut, protonema, spermatozoa, ovum
protonema, tumbuhan lumut, spermatozoa, ovum
tumbuhan lumut, spermatozoa, ovum, protonema
Iklan
R. Fitriani
Master Teacher
Mahasiswa/Alumni Universitas Nusantara PGRI Kediri
3
3.4 (5 rating)
Kia Yustisi
Jawaban tidak sesuai
Iklan
RUANGGURU HQ
Jl. Dr. Saharjo No.161, Manggarai Selatan, Tebet, Kota Jakarta Selatan, Daerah Khusus Ibukota Jakarta 12860
Produk Ruangguru
Bantuan & Panduan
Hubungi Kami
©2026 Ruangguru. All Rights Reserved PT. Ruang Raya Indonesia