Iklan
Pertanyaan
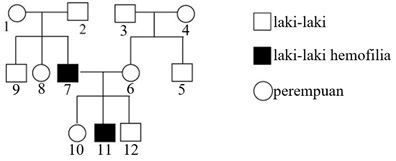
Berikut merupakan peta silsilah dalam suatu keluarga yang beberapa laki-lakinya mengidap hemofilia.

Hemofilia merupakan kelainan genetik yang dibawa oleh kromosom kelamin X dan menyebabkan darah penderitanya sukar membeku. Berdasarkan diagram tersebut, kemungkinan genotip individu 3 dan 4 berturut-turut adalah ....
dan XHXH
XhY dan XhXh
XHY dan XHXH
XhY dan XHXh
Iklan
F. Fitri.Lianingsih
Master Teacher
4
5.0 (2 rating)
Nadia Azzahra
Pembahasan lengkap banget
Iklan
RUANGGURU HQ
Jl. Dr. Saharjo No.161, Manggarai Selatan, Tebet, Kota Jakarta Selatan, Daerah Khusus Ibukota Jakarta 12860
Produk Ruangguru
Bantuan & Panduan
Hubungi Kami
©2026 Ruangguru. All Rights Reserved PT. Ruang Raya Indonesia