Panthera L
24 Februari 2022 16:10
Iklan
Panthera L
24 Februari 2022 16:10
Pertanyaan

2
1
Iklan
A. Tyas
Mahasiswa/Alumni Universitas Sebelas Maret
05 November 2022 12:44
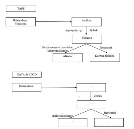
Bahan dasar pembuatan nata de coco adalah air kelapa yang mengandung glukosa, melalui fermentasi oleh mikroorganisme Acetobacter xylinum glukosa akan diubah menjadi mikrofibril selulosa dan lapisan nata.
Pembuatan nata de coco membutuhkan bahan dasar berupa air kelapa. Air kelapa diberi tambahan gula pasir sebagai tambahan sumber karbon bagi fermentasi mikroorganisme Acetobacter xylinum. Pada proses pembuatan nata de coco, ditambahkan pula sumber nitrogen dari urea atau amonium sulfat untuk mendukung pertumbuhan mikroorganisme. Mikroorganisme tersebut berperan dalam reaksi fermentasi untuk mengubah glukosa menjadi selulosa. Selulosa ini berupa serat-serat halus (mikrofibril) yang lama-kelamaan akan memadat hingga membentuk lapisan nata. Peta konsep tentang proses pembuatan nata de coco terdapat pada lampiran.
Oleh karena itu, bahan dasar pembuatan nata de coco adalah air kelapa yang mengandung glukosa, melalui fermentasi oleh mikroorganisme Acetobacter xylinum glukosa akan diubah menjadi mikrofibril selulosa dan lapisan nata.
· 5.0 (1)
Iklan
Tanya ke AiRIS
Yuk, cobain chat dan belajar bareng AiRIS, teman pintarmu!

LATIHAN SOAL GRATIS!
Drill Soal
Latihan soal sesuai topik yang kamu mau untuk persiapan ujian


Perdalam pemahamanmu bersama Master Teacher
di sesi Live Teaching, GRATIS!