Abronia G
20 Juli 2022 16:32
Iklan
Abronia G
20 Juli 2022 16:32
Pertanyaan

2
1
Iklan
S. Dianita
Mahasiswa/Alumni Universitas Negeri Surabaya
05 November 2022 02:31
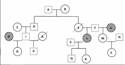
Q boleh menikah dengan O
Dalam islam terdapat larangan menikah dengan mahram. Kita ibaratkan Q adalah seorang pria. Dalam agama islam, laki-laki dilarang menikah dengan ibu, anak perempuan, saudara perempuan, anak perempuan saudara laki-laki (keponakan), anak perempuan saudara perempuan (keponakan), bibi dari ayah, dan bibi dari ibu. Berdasarkan pedigree pada soal, perempuan yang paling memungkinkan untuk dinikahi oleh Q adalah O yang merupakan sepupunya.
Dengan demikian, Q boleh menikah dengan O
· 5.0 (1)
Iklan
Tanya ke AiRIS
Yuk, cobain chat dan belajar bareng AiRIS, teman pintarmu!

LATIHAN SOAL GRATIS!
Drill Soal
Latihan soal sesuai topik yang kamu mau untuk persiapan ujian


Perdalam pemahamanmu bersama Master Teacher
di sesi Live Teaching, GRATIS!