Humaris H
26 Juli 2022 16:45
Iklan
Humaris H
26 Juli 2022 16:45
Pertanyaan
1
1
Iklan
T. TA.Kak.Puji
24 Oktober 2022 09:02
Jawaban: 12 orang.
Ingatt!!
Untuk menyelesaikan soal ini, Gunakan prinsip FPB (Faktor persekutuan terbesar)
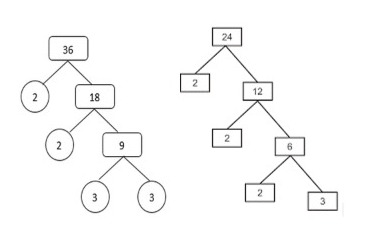
diketahui tersedia 36 permen dan 24 roti, jumlah orang terbanyak untuk memperoleh bagian yang sama adalah
terlebih dahulu cari faktorisasi prima dari 36 dan 24 menggunakan pohon faktor (terlampir pada gambar)
sehingga diperoleh
36= 3² × 2²
24= 3 × 2³
Berdasarkan prinsip diatas diperoleh FPB dari 36 dan 24 adalah
= 3 × 2²
= 3 × 4
= 12
jadi, jumlah orang terbanyak untuk memperoleh permen dan roti adalah 12 orang.

· 0.0 (0)
Iklan
Tanya ke AiRIS
Yuk, cobain chat dan belajar bareng AiRIS, teman pintarmu!

LATIHAN SOAL GRATIS!
Drill Soal
Latihan soal sesuai topik yang kamu mau untuk persiapan ujian


Perdalam pemahamanmu bersama Master Teacher
di sesi Live Teaching, GRATIS!