Valey V
24 Februari 2023 04:34
Iklan
Valey V
24 Februari 2023 04:34
Pertanyaan
7
1
Iklan
A. Chanisya
Mahasiswa/Alumni Universitas Brawijaya
05 Mei 2023 09:51
Jawaban yang benar adalah B. 2³ x 3²
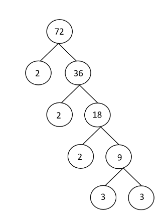
Faktorisasi prima adalah hasil perkalian faktor-faktor prima. Faktor prima adalah faktor-faktor dari suatu bilangan yang merupakan bilangan prima. Faktorisasi prima dapat dicari menggunakan pohon faktor. Perhatikan pohon faktor dibawah ini. Oleh karena itu, faktorisasi prima dari 72 adalah 2 × 2 × 2 × 3 × 3 = 23 × 32.
Jadi, jawaban yang benar adalah B. 2³ x 3².

· 0.0 (0)
Iklan
Tanya ke AiRIS
Yuk, cobain chat dan belajar bareng AiRIS, teman pintarmu!
Roboguru Plus
Dapatkan pembahasan soal ga pake lama, langsung dari Tutor!


Perdalam pemahamanmu bersama Master Teacher
di sesi Live Teaching, GRATIS!