Winda S
08 Juli 2022 16:13
Iklan
Winda S
08 Juli 2022 16:13
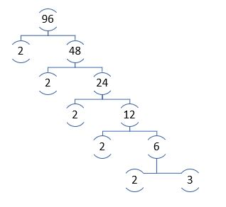
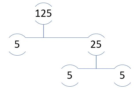
Pertanyaan
2
1
Iklan
D. Firmansyah
10 Juli 2022 12:49
· 4.0 (1)
Iklan
Tanya ke AiRIS
Yuk, cobain chat dan belajar bareng AiRIS, teman pintarmu!
Roboguru Plus
Dapatkan pembahasan soal ga pake lama, langsung dari Tutor!


Perdalam pemahamanmu bersama Master Teacher
di sesi Live Teaching, GRATIS!